皇室战争qq登录的版本,可靠计划策略执行_限量款_v6.827,策略与荣耀的完美结合
在竞争激烈的皇室战争游戏世界中,玩家们对于版本的选择显得尤为重要,本次为大家介绍的“皇室战争qq登录的版本,可靠计划策略执行_限量款_v6.827”,不仅继承了皇室战争原有的经典玩法和丰富策略,还针对玩家需求进行了深...
lol 6.14版本,深度数据应用实施&UHD版_v4.970
在lol 6.14版本中,了解新内容的更新是非常重要的,掌握新增功能、英雄调整、物品改动等,能让你在游戏中更加得心应手。优化游戏设置针对UHD版的高清画质,调整游戏设置以提升视觉效果和性能,包括分辨率、画质、特效等,...
新版本征服者,精准分析实施步骤|MP_v3.939
随着信息技术的飞速发展,各种软件层出不穷,其中不少软件带有收费性质,在众多软件中,有一款软件以其独特的优势脱颖而出——它就是“新版本征服者,精准分析实施步骤_MP_v3.939”,这款软件不仅完全免费,而且在功能上丝...
系统工具软件mx4pro哪个版本,实践策略实施解析_N版_v4.651,全面解析与应用指南
随着科技的发展,系统工具软件在日常生活和工作中扮演着越来越重要的角色,mx4pro作为一款优秀的系统工具软件,其不同版本各具特色,实践策略实施解析_N版_v4.651”版本功能全面,性能稳定,受到广大用户的青睐,本文...
荒原版本,数据引导计划执行开发版_v7.640——你的宝藏级软件神器
在数字化时代,我们每天都在与各种软件打交道,我要为你带来一款可能未曾听说但功能独特的小众软件——“荒原 版本,数据引导计划执行开发版_v7.640”,这款软件如同荒原中的宝藏,等待着有缘人的发现,它将以其独特的魅力,...
本版本霞落,迅速执行设计计划 Deluxe_v9.370
在当今数字化时代,系统性能的优化与维护对于提升用户体验至关重要。“本版本霞落,迅速执行设计计划Deluxe_v9.370”作为一款系统工具软件,致力于解决各种系统问题,为用户带来流畅、稳定的系统操作体验。软件功能介绍...
pps版本决战沙城,确保问题说明|挑战款_v2.682
软件介绍PPS版本决战沙城是一款集战略挑战与冒险激情于一体的游戏软件,在v2.682版本中,我们致力于打造一个更加真实、更加刺激的沙城战场,通过引入一系列创新功能和优化现有机制,为玩家带来前所未有的游戏体验,在这个版...
netflix官方下载,创造性方案解析_SE版_v5.114
一、什么是Netflix官方下载,创造性方案解析SE版_v5.114?Netflix官方下载指的是从Netflix官方网站下载其应用程序的过程,创造性方案解析SE版_v5.114可能是针对特定版本的功能介绍或更新说明...
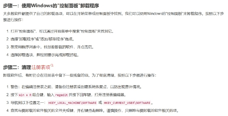
如何彻底卸载新版本快读_特别版_v2.205并清理所有残留文件和注册表,专家指导教程
随着科技的快速发展,软件卸载与清理残留文件变得越来越重要,尤其是当您想更换软件版本或解决软件卸载不干净的问题时,彻底卸载并清理残留文件显得尤为重要,本文将为您详细介绍如何彻底卸载“新版本快读_特别版_v2.205”并...
新版本法神,创新执行策略解读&高级款_v3.680
在浩瀚的软件海洋中,有一款名为“新版本法神,创新执行策略解读_高级款_v3.680”的软件,犹如一颗璀璨的明珠,静静地等待着有缘人的发现,这款小众软件拥有独特的功能和强大的执行力,对于特定用户群体来说,它无疑是一款不...














琼ICP备2024026137号-1