突发停电事件概述
在一个阳光明媚的下午,我院突然遭遇了一次突如其来的停电。这一事件不仅让在院的患者和医护人员感到意外,也给医院的正常运营带来了不小的挑战。
停电原因及影响
据初步调查,这次停电是由于附近高压线路故障导致的。故障发生后,电力公司迅速响应,组织抢修队伍前往现场进行修复。然而,停电给医院带来了诸多不便,尤其是对那些需要依赖医疗设备维持生命体征的患者来说,影响尤为严重。
医院应对措施
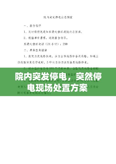
面对突发停电,我院迅速启动应急预案,采取了一系列应对措施,以确保患者安全和医院正常运营。
立即通知医护人员,要求他们迅速检查患者的生命体征,确保患者安全。
启用备用电源,保证手术室、重症监护室等关键部门的正常运作。
通过广播和公告,告知患者及家属停电情况,并提醒他们保持冷静,有序等待恢复供电。
组织医护人员对患者进行心理疏导,减轻他们的焦虑情绪。
患者及家属的反应
停电事件发生后,患者及家属表现出了极高的理解和配合度。在医护人员和医院的共同努力下,大部分患者都表示理解,并对医院的应对措施表示满意。
患者张先生表示:“虽然停电让我们的治疗受到了影响,但是医护人员一直在努力,我们对此表示感激。”
患者李女士说:“医院在停电期间提供了很多帮助,让我们感到很安心。”
停电恢复及后续工作
经过电力公司的紧急抢修,停电于当天晚上恢复正常。我院立即组织医护人员对停电期间受到影响的患者进行详细检查,确保他们的病情没有恶化。
反思与总结
这次院内突发停电事件,虽然给医院带来了不小的挑战,但也让我院在应对突发事件方面积累了宝贵的经验。
首先,应急预案的及时启动和执行,保证了患者和医护人员的安全。
其次,医护人员和患者及家属的积极配合,共同应对了这次突发情况。
最后,电力公司的快速响应和抢修,使得停电得以尽快恢复。
此次事件也提醒我们,作为医疗机构,应时刻保持警惕,加强应急预案的演练,提高应对突发事件的能力,确保患者和医护人员的安全。
结语
院内突发停电事件虽然短暂,但它所引发的连锁反应和应对过程,让我们深刻认识到,在医疗行业中,应急管理和应对突发事件的能力至关重要。我们将以此为契机,不断提升自身能力,为患者提供更加安全、优质的医疗服务。
转载请注明来自专业的汽车服务平台,本文标题:《院内突发停电,突然停电现场处置方案 》














琼ICP备2024026137号-1
还没有评论,来说两句吧...